CHINESE
ENGLISH
SERVICE
Home
About Us
News
Products
Cases
Production
Service
Contact Us
News
2020-08-15
Training Notice
2020-03-02
High speed rescue boat launching app…
2019-11-15
Remote survey Authorization Agreemen…
2018-05-26
2018,1st lifeboat/davit service trai…
2017-12-23
2017, 3rd LIFEBOAT&DAVIT SERVICE TRA…
About Us
Company Location
Company Profile
Development
Organization
Chairman
Culture
Honor
CSR
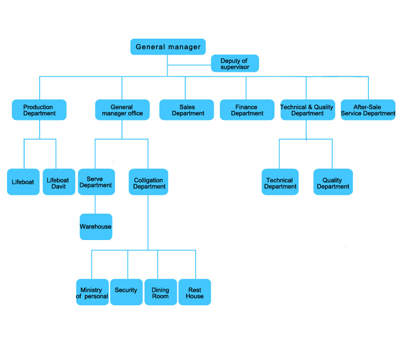
Organization
Current Location:
Home
>
About Us
星空网页版
|
九游登陆入口
|
乐鱼官网网页版_乐鱼(中国)官方
|
MK在线平台
|
多宝手机网页版登录入口
|
开云手机官方网站
|
九游平台
|
乐鱼官方网站
|
ky体育_ky体育(中国)
|